HP LaserJet Managed Flow MFP E72520-E72530 系列和 HP LaserJet Managed MFP E72520-E72530 系列 - 控制面板消息文档
惠普MFP E72520-E72530中文故障代码维修手册HP LaserJet Managed MFP E72525
HP LaserJet Managed MFP E72530
HP LaserJet Managed MFP E72535
惠普E72525,E72530,E72535英文故障代码手册
链接:https://pan.baidu.com/s/1bA3PCGHxG90aqN7uS84j3A
提取码:0ovc

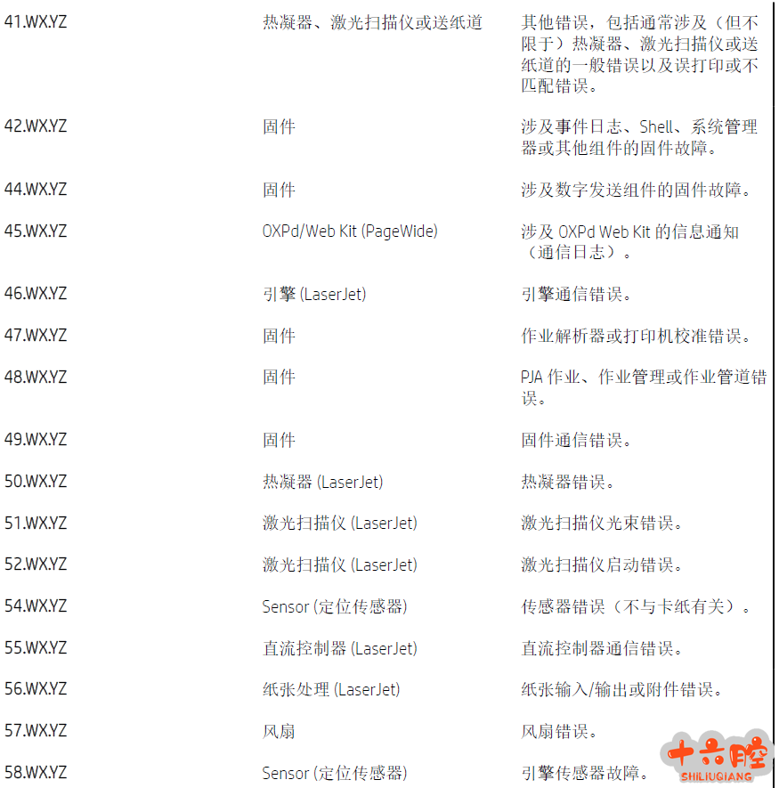
10.WX.YZ耗材 (LaserJet)耗材错误或耗材内存错误。 11.WX.YZ实时时钟格式化板上的时钟发生内部错误。 13.WX.YZ卡纸 (LaserJet)卡纸或挡盖开启卡纸错误。 15.WX.YZ卡纸 (PageWide)卡纸或挡盖开启卡纸错误。 17.WX.YZ耗材 (PageWide)耗材错误或耗材内存错误。 20.WX.YZ打印机内存内存不足或缓冲错误。 21.WX.YZ页面页面复杂性导致尝试处理作业时出现解压缩错误。 30.WX.YZ
Scanner (扫描仪)装置内发生的平板扫描仪错误。 31.WX.YZ文档进纸器文档进纸器、扫描仪或卡纸错误。 32.WX.YZ备份、恢复或重置备份、恢复或重置通知或错误。 33.WX.YZ安全性备份、磁盘、EFI BIOS、固件完整性 (SureStart) 或可信平台模块 (TPM) 通知或错误。 40.WX.YZ输入/输出 (I/O)分区管理器、安全擦除或 USB 附件错误。
链接:https://pan.baidu.com/s/1S40QD18D-TUwHQGfclbIZA